住建部:《建筑市场信用信息分级标准》征求意见
《标准》指出,建筑市场信用信息包括建筑市场优良行为信息和建筑市场失信行为信息。建筑市场优良行为信息是指建筑市场主体在房屋建筑和市政基础设施工程建设活动中获得的有关表彰奖励等优良信息。建筑市场失信行为信息是指建筑市场主体在房屋建筑和市政基础设施工程建设活动中违反有关法律、法规、规章或工程建设强制性标准等,经县级以上住房和城乡建设主管部门或其他有关部门认定的失信行为信息。 建筑市场失信行为信息的认定应以具有法律效力的文书为依据,包括生效的司法裁判文书和仲裁文书,行政处罚、行政裁决、行政强制、行政处理等行政行为决定书,将相关主体列入有关领域严重失信行为的决定文书等。有关单位在认定信息时应明确作为依据的文书名称及相关表述。
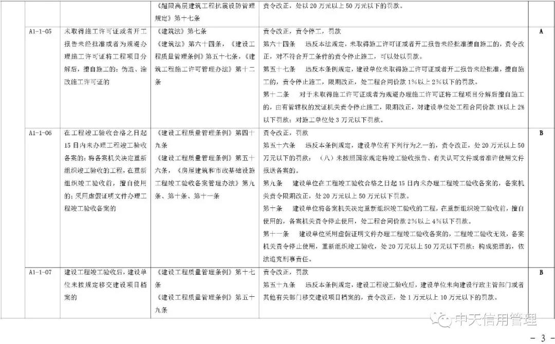
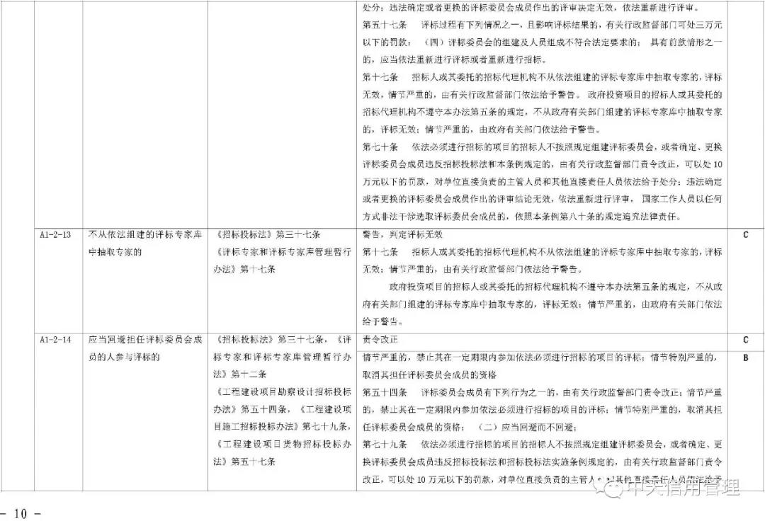
《标准》提出,将建筑市场失信行为信息实行分级管理,按照性质、危害程度的不同分为A级、B级、C级等失信等级。A级信息是指严重危害人民群众身体健康和生命安全,严重破坏市场公平竞争秩序和社会正常秩序,拒不履行法定义务且严重影响司法机关和行政机关公信力,严重破坏生态环境等违法失信行为信息。C级信息是指性质较轻、情节轻微、社会危害程度较小,且能按相关法律法规规定的简易程序做出行政处罚,或能做出责令改正行政处理的失信行为信息。B级信息是指性质、危害程度介于严重和轻微之间,未被认定为A级、C级信息的违法失信行为信息。 失信行为信息的认定单位应在认定信息的同时明确失信等级。有关部门、组织和个人在公开和使用失信行为信息时,应注明失信等级。建筑市场失信行为信息按照不同失信等级确定信息公开范围。A级、B级失信行为信息在全国建筑市场监管公共服务平台公开,C级失信行为信息由失信行为发生地的省级住房和城乡建设主管部门决定公开范围和方式。其他组织和个人转载的,应标注来源,转载内容应保持一致和完整。失信行为信息的认定单位应参照失信等级确定信息公开期限及起始日期。其中,A级失信行为信息的最短公开期限为6个月,最长公开期限为3年;B级失信行为信息的最短公开期限为3个月,最长公开期限为1年;C级失信行为信息的最短公开期限为1个月,最长公开期限为6个月。《标准》明确,建筑市场主体“黑名单”信息指经认定存在特定严重失信行为的建筑市场主体信息,管理期限为自被列入名单之日起1年。
满足以下六项失信行为列入建筑市场主体“黑名单”:(一)利用虚假材料、以欺骗手段取得企业资质或个人执业注册资格,受到行政处罚的;(二)投标人相互串通投标或者与招标人、招标代理机构串通投标,情节严重,影响恶劣,相关责任主体受到行政处罚的,或经法院判决或仲裁机构裁决认定为负有直接责任或主要责任的;(三)发生转包、出借资质,或者挂靠、借用资质投标,受到行政处罚的;(四)发生较大及以上工程质量安全事故,受到行政处罚的;(五)经法院判决或仲裁机构裁决,认定为拖欠工程款,且拒不履行生效法律文书确定的义务的,或被人力资源社会保障主管部门列入拖欠农民工工资“黑名单”的;(六)法律、法规规定的应当列入建筑市场主体“黑名单”的其他失信行为。


























